文章
  • 文章
搜索
首页 >> 行业资讯 >>交流学习 >> 国家税务总局关于修改《中华人民共和国发票管理办法实施细则》的决定
详细内容

国家税务总局关于修改《中华人民共和国发票管理办法实施细则》的决定

国家税务总局关于修改《中华人民共和国发票管理办法实施细则》的决定

2024年1月15日国家税务总局令第56号公布 自2024年3月1日起施行)

国家税务总局令

 第 56 号 

《国家税务总局关于修改〈中华人民共和国发票管理办法实施细则〉的决定》已经2023年12月29日国家税务总局第3次局务会议审议通过,现予公布,自2024年3月1日起施行。

国家税务总局局长:胡静林

2024年1月15日

国家税务总局关于修改《中华人民共和国发票管理办法实施细则》的决定

为保障《中华人民共和国发票管理办法》(以下简称《办法》)颁布后有效实施,国家税务总局决定对《中华人民共和国发票管理办法实施细则》作如下修改:

一、增加一条,作为第三条:“《办法》第三条所称电子发票是指在购销商品、提供或者接受服务以及从事其他经营活动中,按照税务机关发票管理规定以数据电文形式开具、收取的收付款凭证。

“电子发票与纸质发票的法律效力相同,任何单位和个人不得拒收。”

二、增加一条,作为第四条:“税务机关建设电子发票服务平台,为用票单位和个人提供数字化等形态电子发票开具、交付、查验等服务。”

三、增加一条,作为第五条:“税务机关应当按照法律、行政法规的规定,建立健全发票数据安全管理制度,保障发票数据安全。

“单位和个人按照国家税务总局有关规定开展发票数据处理活动,依法承担发票数据安全保护义务,不得超过规定的数量存储发票数据,不得违反规定使用、非法出售或非法向他人提供发票数据。”

四、第四条改为第七条,第一款修改为:“发票的基本内容包括:发票的名称、发票代码和号码、联次及用途、客户名称、开户银行及账号、商品名称或经营项目、计量单位、数量、单价、大小写金额、税率(征收率)、税额、开票人、开票日期、开票单位(个人)名称(章)等。”

五、第五条改为第八条,修改为:“领用发票单位可以书面向税务机关要求使用印有本单位名称的发票,税务机关依据《办法》第十五条的规定,确认印有该单位名称发票的种类和数量。”

六、第六条改为第九条,修改为:“税务机关根据政府采购合同和发票防伪用品管理要求对印制发票企业实施监督管理。”

七、第十条改为第十三条,第一款修改为:“监制发票的税务机关根据需要下达发票印制通知书,印制企业必须按照要求印制。”

八、第十三条改为第十六条,第一款修改为:“《办法》第十五条所称发票专用章是指领用发票单位和个人在其开具纸质发票时加盖的有其名称、统一社会信用代码或者纳税人识别号、发票专用章字样的印章。”

九、第十五条改为第十八条,修改为:“《办法》第十五条所称领用方式是指批量供应、交旧领新、验旧领新、额度确定等方式。

“税务机关根据单位和个人的税收风险程度、纳税信用级别、实际经营情况确定或调整其领用发票的种类、数量、额度以及领用方式。”

十、删除第十六条、第十八条、第二十一条、第二十二条、第二十三条、第三十七条。

十一、增加一条,作为第二十五条:“《办法》第十九条规定的不得变更金额,包括不得变更涉及金额计算的单价和数量。”

十二、第二十七条改为第二十六条,修改为:“开具纸质发票后,如发生销售退回、开票有误、应税服务中止等情形,需要作废发票的,应当收回原发票全部联次并注明‘作废’字样后作废发票。

“开具纸质发票后,如发生销售退回、开票有误、应税服务中止、销售折让等情形,需要开具红字发票的,应当收回原发票全部联次并注明‘红冲’字样后开具红字发票。无法收回原发票全部联次的,应当取得对方有效证明后开具红字发票。”

十三、增加一条,作为第二十七条:“开具电子发票后,如发生销售退回、开票有误、应税服务中止、销售折让等情形的,应当按照规定开具红字发票。”

十四、第二十八条修改为:“单位和个人在开具发票时,应当填写项目齐全,内容真实。

“开具纸质发票应当按照发票号码顺序填开,字迹清楚,全部联次一次打印,内容完全一致,并在发票联和抵扣联加盖发票专用章。”

十五、增加一条,作为第二十九条:“《办法》第二十一条所称与实际经营业务情况不符是指具有下列行为之一的:

“(一)未购销商品、未提供或者接受服务、未从事其他经营活动,而开具或取得发票;

“(二)有购销商品、提供或者接受服务、从事其他经营活动,但开具或取得的发票载明的购买方、销售方、商品名称或经营项目、金额等与实际情况不符。”

十六、增加一条,作为第三十一条:“单位和个人向委托人提供发票领用、开具等服务,应当接受税务机关监管,所存储发票数据的最大数量应当符合税务机关的规定。”

十七、增加一条,作为第三十二条:“开发电子发票信息系统为他人提供发票数据查询、下载、存储、使用等涉税服务的,应当符合税务机关的数据标准和管理规定,并与委托人签订协议,不得超越授权范围使用发票数据。”

十八、增加一条,作为第三十四条:“《办法》第二十六条所称身份验证是指单位和个人在领用、开具、代开发票时,其经办人应当实名办税。”

十九、增加一条,作为第三十六条:“税务机关在发票检查中,可以对发票数据进行提取、调出、查阅、复制。”

二十、第三十四条改为第三十九条,修改为:“税务机关对违反发票管理法规的行为依法进行处罚的,由县以上税务机关决定;罚款额在2000元以下的,可由税务所决定。”

二十一、增加一条,作为第四十条:“《办法》第三十三条第六项规定以其他凭证代替发票使用的,包括:

“(一)应当开具发票而未开具发票,以其他凭证代发票使用;

“(二)应当取得发票而未取得发票,以发票外的其他凭证或者自制凭证用于抵扣税款、出口退税、税前扣除和财务报销;

“(三)取得不符合规定的发票,用于抵扣税款、出口退税、税前扣除和财务报销。

“构成逃避缴纳税款、骗取出口退税、虚开发票的,按照《中华人民共和国税收征收管理法》《办法》相关规定执行。”

二十二、第三十五条改为第四十一条,修改为:“《办法》第三十八条所称的公告是指,税务机关应当在办税场所或者广播、电视、报纸、期刊、网络等新闻媒体上公告纳税人发票违法的情况。公告内容包括:纳税人名称、统一社会信用代码或者纳税人识别号、经营地点、违反发票管理法规的具体情况。”

二十三、增加一条,作为第四十三条:“计划单列市税务局参照《办法》中省、自治区、直辖市税务局的职责做好发票管理工作。”

二十四、第三条、第七条、第十四条、第三十一条中的“发票”修改为“纸质发票”。

二十五、第三章名称以及第十四条中的“领购”修改为“领用”。

此外,对条文顺序和个别文字作相应调整和修改。

本决定自2024年3月1日起施行。

《中华人民共和国发票管理办法实施细则》根据本决定作相应修改,重新公布。

中华人民共和国发票管理办法实施细则

2011年2月14日国家税务总局令第25号公布  根据2014年12月27日《国家税务总局关于修改〈中华人民共和国发票管理办法实施细则〉的决定》第一次修正  根据2018年6月15日《国家税务总局关于修改部分税务部门规章的决定》第二次修正  根据2019年7月24日《国家税务总局关于公布取消一批税务证明事项以及废止和修改部分规章规范性文件的决定》第三次修正  根据2024年1月15日《国家税务总局关于修改〈中华人民共和国发票管理办法实施细则〉的决定》第四次修正)

第一章 总则

第一条 根据《中华人民共和国发票管理办法》(以下简称《办法》)规定,制定本实施细则。

第二条 在全国范围内统一式样的发票,由国家税务总局确定。

在省、自治区、直辖市范围内统一式样的发票,由省、自治区、直辖市税务局(以下简称省税务局)确定。

第三条 《办法》第三条所称电子发票是指在购销商品、提供或者接受服务以及从事其他经营活动中,按照税务机关发票管理规定以数据电文形式开具、收取的收付款凭证。

电子发票与纸质发票的法律效力相同,任何单位和个人不得拒收。

第四条 税务机关建设电子发票服务平台,为用票单位和个人提供数字化等形态电子发票开具、交付、查验等服务。

第五条 税务机关应当按照法律、行政法规的规定,建立健全发票数据安全管理制度,保障发票数据安全。

单位和个人按照国家税务总局有关规定开展发票数据处理活动,依法承担发票数据安全保护义务,不得超过规定的数量存储发票数据,不得违反规定使用、非法出售或非法向他人提供发票数据。

第六条 纸质发票的基本联次包括存根联、发票联、记账联。存根联由收款方或开票方留存备查;发票联由付款方或受票方作为付款原始凭证;记账联由收款方或开票方作为记账原始凭证。

省以上税务机关可根据纸质发票管理情况以及纳税人经营业务需要,增减除发票联以外的其他联次,并确定其用途。

第七条 发票的基本内容包括:发票的名称、发票代码和号码、联次及用途、客户名称、开户银行及账号、商品名称或经营项目、计量单位、数量、单价、大小写金额、税率(征收率)、税额、开票人、开票日期、开票单位(个人)名称(章)等。

省以上税务机关可根据经济活动以及发票管理需要,确定发票的具体内容。

第八条 领用发票单位可以书面向税务机关要求使用印有本单位名称的发票,税务机关依据《办法》第十五条的规定,确认印有该单位名称发票的种类和数量。

第二章 发票的印制

第九条 税务机关根据政府采购合同和发票防伪用品管理要求对印制发票企业实施监督管理。

第十条 全国统一的纸质发票防伪措施由国家税务总局确定,省税务局可以根据需要增加本地区的纸质发票防伪措施,并向国家税务总局备案。

纸质发票防伪专用品应当按照规定专库保管,不得丢失。次品、废品应当在税务机关监督下集中销毁。

第十一条 全国统一发票监制章是税务机关管理发票的法定标志,其形状、规格、内容、印色由国家税务总局规定。

第十二条 全国范围内发票换版由国家税务总局确定;省、自治区、直辖市范围内发票换版由省税务局确定。

发票换版时,应当进行公告。

第十三条 监制发票的税务机关根据需要下达发票印制通知书,印制企业必须按照要求印制。

发票印制通知书应当载明印制发票企业名称、用票单位名称、发票名称、发票代码、种类、联次、规格、印色、印制数量、起止号码、交货时间、地点等内容。

第十四条  印制发票企业印制完毕的成品应当按照规定验收后专库保管,不得丢失。废品应当及时销毁。

第三章 发票的领用

第十五条 《办法》第十五条所称经办人身份证明是指经办人的居民身份证、护照或者其他能证明经办人身份的证件。

第十六条 《办法》第十五条所称发票专用章是指领用发票单位和个人在其开具纸质发票时加盖的有其名称、统一社会信用代码或者纳税人识别号、发票专用章字样的印章。

发票专用章式样由国家税务总局确定。

第十七条 税务机关对领用纸质发票单位和个人提供的发票专用章的印模应当留存备查。

第十八条 《办法》第十五条所称领用方式是指批量供应、交旧领新、验旧领新、额度确定等方式。

税务机关根据单位和个人的税收风险程度、纳税信用级别、实际经营情况确定或调整其领用发票的种类、数量、额度以及领用方式。

第十九条 《办法》第十五条所称发票使用情况是指发票领用存情况及相关开票数据。

第二十条 《办法》第十六条所称书面证明是指有关业务合同、协议或者税务机关认可的其他资料。

第二十一条 税务机关应当与受托代开发票的单位签订协议,明确代开发票的种类、对象、内容和相关责任等内容。

第四章 发票的开具和保管

第二十二条 《办法》第十八条所称特殊情况下,由付款方向收款方开具发票,是指下列情况:

(一)收购单位和扣缴义务人支付个人款项时;

(二)国家税务总局认为其他需要由付款方向收款方开具发票的。

第二十三条 向消费者个人零售小额商品或者提供零星服务的,是否可免予逐笔开具发票,由省税务局确定。

第二十四条 填开发票的单位和个人必须在发生经营业务确认营业收入时开具发票。未发生经营业务一律不准开具发票。

第二十五条 《办法》第十九条规定的不得变更金额,包括不得变更涉及金额计算的单价和数量。

第二十六条 开具纸质发票后,如发生销售退回、开票有误、应税服务中止等情形,需要作废发票的,应当收回原发票全部联次并注明“作废”字样后作废发票。

开具纸质发票后,如发生销售退回、开票有误、应税服务中止、销售折让等情形,需要开具红字发票的,应当收回原发票全部联次并注明“红冲”字样后开具红字发票。无法收回原发票全部联次的,应当取得对方有效证明后开具红字发票。

第二十七条 开具电子发票后,如发生销售退回、开票有误、应税服务中止、销售折让等情形的,应当按照规定开具红字发票。

第二十八条 单位和个人在开具发票时,应当填写项目齐全,内容真实。

开具纸质发票应当按照发票号码顺序填开,字迹清楚,全部联次一次打印,内容完全一致,并在发票联和抵扣联加盖发票专用章。

第二十九条 《办法》第二十一条所称与实际经营业务情况不符是指具有下列行为之一的:

(一)未购销商品、未提供或者接受服务、未从事其他经营活动,而开具或取得发票;

(二)有购销商品、提供或者接受服务、从事其他经营活动,但开具或取得的发票载明的购买方、销售方、商品名称或经营项目、金额等与实际情况不符。

第三十条 开具发票应当使用中文。民族自治地方可以同时使用当地通用的一种民族文字。

第三十一条 单位和个人向委托人提供发票领用、开具等服务,应当接受税务机关监管,所存储发票数据的最大数量应当符合税务机关的规定。

第三十二条 开发电子发票信息系统为他人提供发票数据查询、下载、存储、使用等涉税服务的,应当符合税务机关的数据标准和管理规定,并与委托人签订协议,不得超越授权范围使用发票数据。

第三十三条 《办法》第二十五条所称规定的使用区域是指国家税务总局和省税务局规定的区域。

第三十四条 《办法》第二十六条所称身份验证是指单位和个人在领用、开具、代开发票时,其经办人应当实名办税。

第三十五条 使用纸质发票的单位和个人应当妥善保管发票。发生发票丢失情形时,应当于发现丢失当日书面报告税务机关。

第五章 发票的检查

第三十六条 税务机关在发票检查中,可以对发票数据进行提取、调出、查阅、复制。

第三十七条 《办法》第三十一条所称发票换票证仅限于在本县(市)范围内使用。需要调出外县(市)的发票查验时,应当提请该县(市)税务机关调取发票。

第三十八条 用票单位和个人有权申请税务机关对发票的真伪进行鉴别。收到申请的税务机关应当受理并负责鉴别发票的真伪;鉴别有困难的,可以提请发票监制税务机关协助鉴别。

在伪造、变造现场以及买卖地、存放地查获的发票,由当地税务机关鉴别。

第六章 罚则

第三十九条 税务机关对违反发票管理法规的行为依法进行处罚的,由县以上税务机关决定;罚款额在2000元以下的,可由税务所决定。

第四十条 《办法》第三十三条第六项规定以其他凭证代替发票使用的,包括:

(一)应当开具发票而未开具发票,以其他凭证代替发票使用;

(二)应当取得发票而未取得发票,以发票外的其他凭证或者自制凭证用于抵扣税款、出口退税、税前扣除和财务报销;

(三)取得不符合规定的发票,用于抵扣税款、出口退税、税前扣除和财务报销。

构成逃避缴纳税款、骗取出口退税、虚开发票的,按照《中华人民共和国税收征收管理法》《办法》相关规定执行。

第四十一条 《办法》第三十八条所称的公告是指,税务机关应当在办税场所或者广播、电视、报纸、期刊、网络等新闻媒体上公告纳税人发票违法的情况。公告内容包括:纳税人名称、统一社会信用代码或者纳税人识别号、经营地点、违反发票管理法规的具体情况。

第四十二条 对违反发票管理法规情节严重构成犯罪的,税务机关应当依法移送司法机关处理。

第七章 附则

第四十三条 计划单列市税务局参照《办法》中省、自治区、直辖市税务局的职责做好发票管理工作。

第四十四条 本实施细则自2011年2月1日起施行。

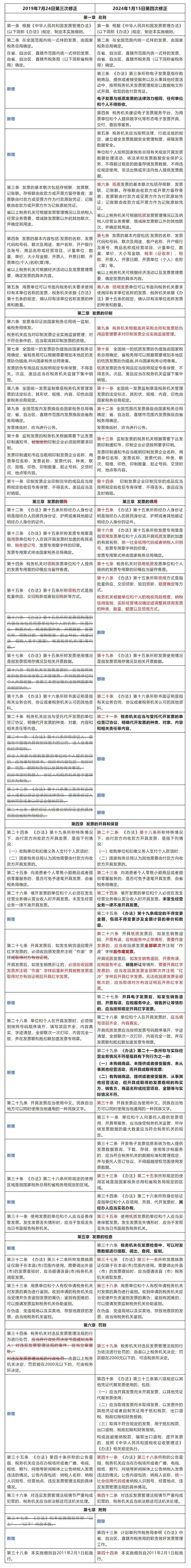
新旧条文对比如下,提示重点修改内容,供大家参考。

640.jpg

来源:税政第一线。素材来源:国家税务总局、明税等。

 


联系电话:前台:010-69431888       审计:赵老师 1362 138 9950 

                  评估:段老师 1367 116 0158   

                  造价:赵老师 1391 136 0492  


联系邮箱:xinhebiaozhun@163.com

联系地址:北京市顺义区仁和镇仓上小区37号楼3层2单元302


seo seo